我校8个项目获得2022年第一批教育部产学合作协同育人项目立项
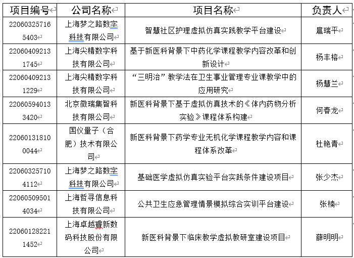
根据《教育部高等教育司关于公布2022年第一批产学合作协同育人项目立项名单的通知》,我校共有8个项目获2022年第一批教育部产学合作协同育人项目立项。

教育部产学合作协同育人项目是国家深化产教融合、推动高校人才培养改革的重要举措。学校领导高度重视产学合作协同育人工作,教务处早谋划、早落实,为项目申报提供完备的支持与服务。
教育部产学合作协同育人项目获批立项,促进了学校产教融合和校企合作的深入发展,有利于加强我校本科教学理论与实践的融合,进一步提升了本科人才培养的能力。